Skip to content Skip to sidebar Skip to footer

"change Management Systems Are Designed To Accomplish All Of The Following

Quizzes For Muliple Choice Questions Studocu

Quizzes For Muliple Choice Questions Studocu

"change management systems are designed to accomplish all of the following. Change management is an important part of project management. Question 21 4 out of 4 points Risks that can result in a system or process that will not work are known as Selected Answer. Review evaluate and approve or disapprove changes formally.

It evaluates reviews and disapprovesapproves the proposed changes in a formal manner tracks all the changes which would be implemented identifies the expected effects of the proposed change on the organizations budget and schedule and reflects the scope of changes. List expected effects of proposed change s on schedule and budget. When defining change management we recognize it as both a process and a competency.

Track all changes that are to be implemented. All of these are examples of what change management systems are designed to accomplish. In this article we will explore the types of change management that occur and the strategies companies use to effectively navigate change.

The objective of change management is to enable IT service management to meet both expectationsto enable rapid change while minimizing the possibility of disruption to services. Youll need to change employee pay systems to make part of the raises or bonuses dependent on their contribution to the overall team. In practice most change management systems are designed to accomplish the following.

Reflect scope changes in baseline and performance measures E. Change management practices are designed to reduce incidents and meet regulatory standards. Change management systems involve reporting controlling and recording changes to the project baseline.

All of these are examples of what change management systems are designed to accomplish. DTrack all changes that are to be implemented. Change management is known as a systematic approach adopted by organizations for managing and dealing with the transformation or transition of an organizations processes technologies or goals.

Most change management systems are designed to identify proposed changes list expected effects of proposed changes on schedule and budget review evaluate and approve or disapprove changes formally negotiate and resolve conflicts of change conditions and cost communicate changes to parties affected assign responsibility for implementing changes adjust master schedule and budget and track all. Negotiate and resolve conflicts of change conditions and cost.

Solved Question 1 A Comprehensive Strategic Plan Should I Chegg Com

Solved Question 1 A Comprehensive Strategic Plan Should I Chegg Com

Change Management The Essential Guide To Transformational Growth Beehive

Change Management The Essential Guide To Transformational Growth Beehive

Change Management Study Guide Flashcards Quizlet

Change Management Study Guide Flashcards Quizlet

Managing Organizational Change

Managing Organizational Change

How To Make A Change Management Strategy And Defuse The Growth Time Bomb Process Street Checklist Workflow And Sop Software

How To Make A Change Management Strategy And Defuse The Growth Time Bomb Process Street Checklist Workflow And Sop Software

8 Critical Change Management Models To Evolve And Survive Process Street Checklist Workflow And Sop Software

8 Critical Change Management Models To Evolve And Survive Process Street Checklist Workflow And Sop Software

Organizational Change Management Guide

Organizational Change Management Guide

8 Steps For An Effective Change Management Process Smartsheet

8 Steps For An Effective Change Management Process Smartsheet

What Is Change Management Definition From Whatis Com

What Is Change Management Definition From Whatis Com

Organizational Change Management Guide

Organizational Change Management Guide

8 Critical Change Management Models To Evolve And Survive Process Street Checklist Workflow And Sop Software

8 Critical Change Management Models To Evolve And Survive Process Street Checklist Workflow And Sop Software

8 Steps For An Effective Change Management Process Smartsheet

8 Steps For An Effective Change Management Process Smartsheet

7 Tips For It Organizations To Implement Change Management

7 Tips For It Organizations To Implement Change Management

8 Critical Change Management Models To Evolve And Survive Process Street Checklist Workflow And Sop Software

8 Critical Change Management Models To Evolve And Survive Process Street Checklist Workflow And Sop Software

What Is Change Management And How Does It Work

What Is Change Management And How Does It Work

Agile Activity Groups Managing Agile Companies To Consistently Outpace Competitors Flevy Com Blog

Agile Activity Groups Managing Agile Companies To Consistently Outpace Competitors Flevy Com Blog

Itil Change Management Basics Bmc Software Blogs

Itil Change Management Basics Bmc Software Blogs

8 Critical Change Management Models To Evolve And Survive Process Street Checklist Workflow And Sop Software

8 Critical Change Management Models To Evolve And Survive Process Street Checklist Workflow And Sop Software

Definition Of Change Management

Definition Of Change Management

Change Management Organizational Behavior Human Relations

Change Management Organizational Behavior Human Relations

Free Change Management Templates Smartsheet

Free Change Management Templates Smartsheet

Free Change Management Templates Smartsheet

Free Change Management Templates Smartsheet

4 1 Stakeholder Expectations Definition Nasa

4 1 Stakeholder Expectations Definition Nasa

1

1

What Is Change Management And How Does It Work

What Is Change Management And How Does It Work

The Top Learning Management Systems Reviews Pricing 2021

The Top Learning Management Systems Reviews Pricing 2021

Business Analyst In Tech Role And Skill Set Altexsoft

Business Analyst In Tech Role And Skill Set Altexsoft

Change Management Process 6 Steps To Implement Change Management Roles Responsibilities Free Pdf

Change Management Process 6 Steps To Implement Change Management Roles Responsibilities Free Pdf

What Is An Implementation Plan How Do I Create One

What Is An Implementation Plan How Do I Create One

8 Critical Change Management Models To Evolve And Survive Process Street Checklist Workflow And Sop Software

8 Critical Change Management Models To Evolve And Survive Process Street Checklist Workflow And Sop Software

Top 10 Features Every Workflow Management System Should Have

Top 10 Features Every Workflow Management System Should Have

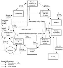
Manufacturing Systems Springerlink

Manufacturing Systems Springerlink

How To Make A Project Plan The Ultimate Guide To Project Planning

How To Make A Project Plan The Ultimate Guide To Project Planning

User Story Examples In Product Development Definition And Template

User Story Examples In Product Development Definition And Template

7 Tips For It Organizations To Implement Change Management

7 Tips For It Organizations To Implement Change Management

What Is Change Control Apm

What Is Change Control Apm

Technical Documentation In Software Development Types And Tools Altexsoft

Technical Documentation In Software Development Types And Tools Altexsoft

6 Essential Skills For Successful Change Management Zendesk

6 Essential Skills For Successful Change Management Zendesk

Change Management Process 6 Steps To Implement Change Management Roles Responsibilities Free Pdf

Change Management Process 6 Steps To Implement Change Management Roles Responsibilities Free Pdf

Innovation Management The Complete Guide

Innovation Management The Complete Guide

Requirements Traceability

Requirements Traceability

5 Steps To Creating A Change Management Plan The Blueprint

5 Steps To Creating A Change Management Plan The Blueprint

Technical Documentation In Software Development Types And Tools Altexsoft

Technical Documentation In Software Development Types And Tools Altexsoft

Change Management The Essential Guide To Transformational Growth Beehive

Change Management The Essential Guide To Transformational Growth Beehive

How Do You Change An Organizational Culture

How Do You Change An Organizational Culture

Four Dimensions Of Service Management In Itil 4 Bmc Software Blogs

Four Dimensions Of Service Management In Itil 4 Bmc Software Blogs

8 Critical Change Management Models To Evolve And Survive Process Street Checklist Workflow And Sop Software

8 Critical Change Management Models To Evolve And Survive Process Street Checklist Workflow And Sop Software

Top 10 Features Every Workflow Management System Should Have

Top 10 Features Every Workflow Management System Should Have

1

1

Youll need to change the performance management system to reinforce teamwork.

When defining change management we recognize it as both a process and a competency. DTrack all changes that are to be implemented. Change management systems are designed to accomplish which of the following. Change management systems are designed to accomplish all of the following EXCEPT A Track all changes that are to be implemented B Review evaluate and approvedisapprove proposed changes formally C Identify expected effects of proposed changes on schedule and budget D Reflect scope changes in baseline and performance measures. Review evaluate and approvedisapprove proposed changes formally. Change management practices are designed to reduce incidents and meet regulatory standards. Change management systems involve reporting controlling and recording changes to the project baseline. The practices ensure efficient and prompt handling of changes to IT infrastructure and code. Most change management systems are designed to identify proposed changes list expected effects of proposed changes on schedule and budget review evaluate and approve or disapprove changes formally negotiate and resolve conflicts of change conditions and cost communicate changes to parties affected assign responsibility for implementing changes adjust master schedule and budget and track all.


Identify expected effects of proposed changes on schedule and budget. Change management is a systematic approach that applies specific tools resources and knowledge toward minimizing the negative outcomes of such transitions. Whether youre rolling out new services managing existing ones or resolving problems in code modern change management approaches break down silos provide context and transparency avoid bottlenecks. All of these are examples of what change management systems are designed to accomplish. Change management systems are designed to accomplish which of the following. Negotiate and resolve conflicts of change conditions and cost. Review evaluate and approve or disapprove changes formally.

Post a Comment for ""change Management Systems Are Designed To Accomplish All Of The Following"